Home
UWB Location NameCard Style Tag T1201C Circuit Diagram and PCB Diagram - Price: $150 USD
- Details
- Written by: zhang
- Category: Sales
UWB Location NameCard Style Tag T1201C Circuit Diagram and PCB Diagram - Price: $150 USD
This tag is our best selling tag. In fact, we only mass-produced this TAG🤣
Use STM32F103CBT6 as the main control MCU, use the original DWM1000 module, and have built-in wireless charging.
We spent a lot of time on this tag and iterated on dozens of versions. The latest model is called T1206C(There are some small changes on the display of LED). The two LEDs (red/green) for charging indication are connected to GPIO control at the same time, which can be used as a breathing light and power shortage light.
This tag does not carry LNA/PA.
We provide the AD engineering files without LNA/PA name-card style tag's circuit diagrams and PCB diagrams, two versions of mass production engineering files, and other intermediate versions of engineering files.
In order to improve the coverage, we also designed an name-card style tag with LNA and PA. If needed, please click here: UWB Location NameCard Style Tag T1205C with LNA/PA Circuit Diagram and PCB Diagram - Price: $300 USD
UWB Location NameCard Style Tag T1205C with LNA/PA Circuit Diagram and PCB Diagram - Price: $300 USD
- Details
- Written by: zhang
- Category: Sales
UWB Location NameCard Style Tag T1205C with LNA/PA Circuit Diagram and PCB Diagram - Price: $300 USD
This model should not be officially used. There are two types of name-card style tags with LNA/PA described here. One uses a traditional charging coil, and the second one uses a charging coil on the PCB. These two tags have been prototyped, but not in mass production.
The sample test is relatively OK in my memory. The one using the traditional charging coil can be confirmed to be no problem. We used it to test the distance. The one with the charging coil on the PCB seems to be OK, but I'm not sure. I'll just treat it as a gift.
Using STM32F103CBT6 as the main control MCU, instead of using the original DWM1000 module, the DW1000 chip is directly welded to the board with built-in wireless charging.
We provide AD engineering files with LNA/PA circuit diagrams and PCB diagrams for these two name-card style tag.
UWB Module UM2000 Circuit Diagram and PCB - Price: $450 USD
- Details
- Written by: zhang
- Category: Sales
UWB Module UM2000 Circuit Diagram and PCB - Price: $450 USD
The module adds LNA and PA, and the communication distance is greatly increased. The module uses an SMA interface, so a separate external antenna is required, and a pin header is used to connect it to the anchor chassis. Can be adapted to outdoor version anchor.
We have tested that when using the 850K rate, the communication distance is more than 800 meters, and it should be further. Due to limited conditions, we did not test longer distances.
Click here to download UM2000 specification manual V1.1.pdf
Someone may wonder why the module circuit is more expensive than the anchor backplane circuit?
Because of the difficulty! Hardware engineers know that in most cases, digital circuits are simpler than analog circuits.
Although we have modified the chassis of the single network port anchor dozens of times, the changes are all in details. It cannot be said to be worthless, but it is not strictly necessary.
In the early days, in order to reduce the difficulty of research and development, we always used the original UWB module. As the product matured and we hoped to reduce production costs, we decided to develop our own UWB module. The difficulty in developing UWB modules mainly lies in wiring. The wiring of the RF circuit is not just about impedance matching. This has always been a technical job, which requires not only theoretical support but also empirical support. We tried it many times before we got a satisfactory result. You can think about it, how long does it take a qualified engineer who is proficient in RF wiring to figure this thing out? How much salary are you going to pay him? For this price, it's just free of charge.
In the past, after we developed modules without LNA/PA, we started to develop modules with LNA/PA. After all, the coverage area is wide, we can save a lot of anchors, and the total cost of the project can be reduced a lot. But it has always failed. I also bought several finished modules with LNA/PA from TAOBAO for testing. I found that the effect was not very good and the coverage did not increase as much as expected. We also tried using a separate LNA/PA to connect between the antenna and the module, but the effect was not effective either. After many failures and overcoming many pitfalls, I finally achieved a satisfactory result.
If your product has taken shape and is even on sale, then you must be very concerned about coverage. Adding LNA/PA is the only way to solve the problem of coverage.
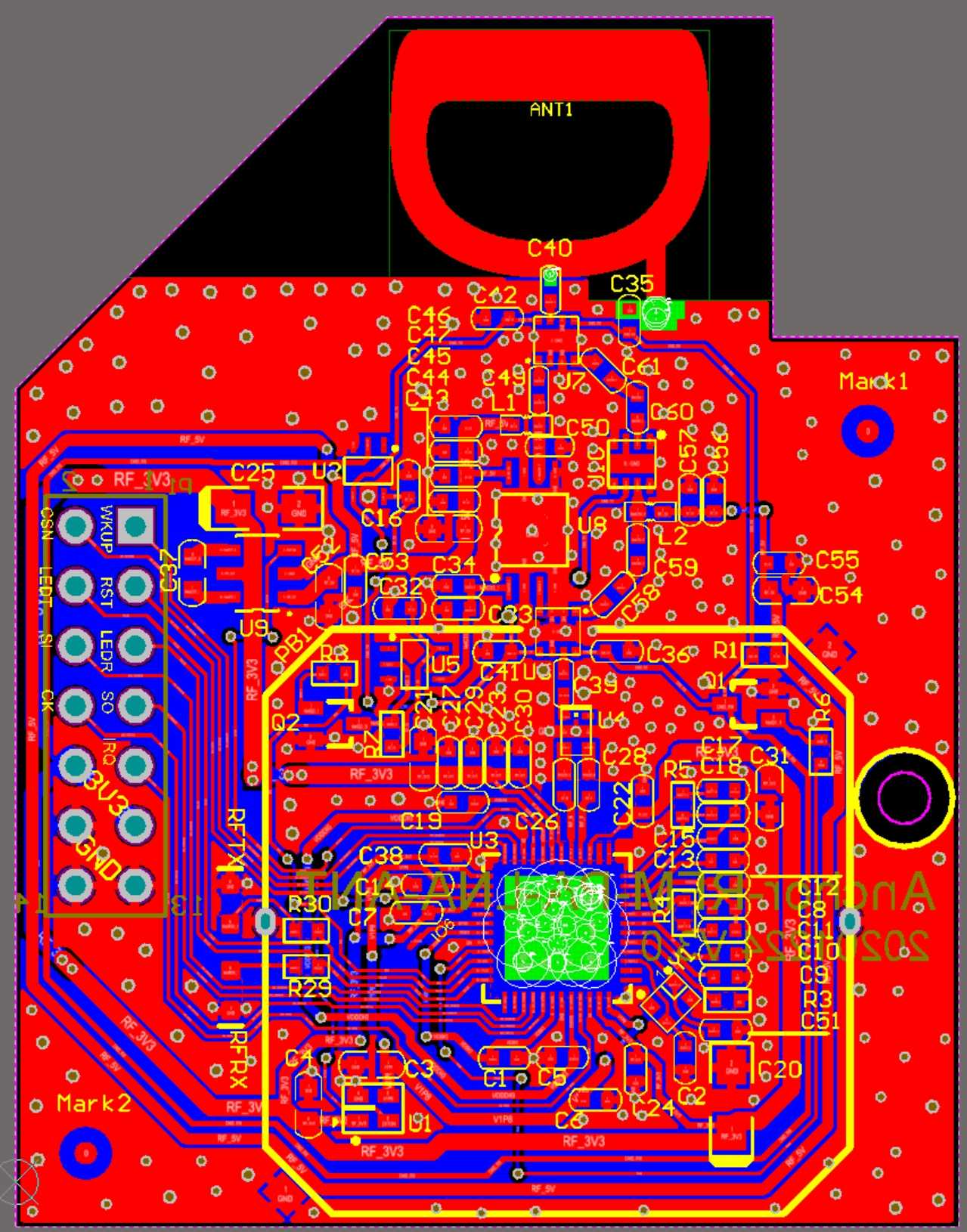
UWB Module Anchor-RFM-PA-LNA-ANT Circuit Diagram and PCB - Price: $450 USD
- Details
- Written by: zhang
- Category: Sales
UWB Module Anchor-RFM-PA-LNA-ANT Circuit Diagram and PCB - Price: $450 USD
The module adds LNA and PA, and the communication distance is greatly increased. The module uses a PCB antenna and uses pin headers to connect to the anchor chassis. Can be adapted to indoor version anchors A1102P and A1106P.
We have tested that when using the 850K rate, the communication distance is more than 800 meters, and it should be further. Due to limited conditions, we did not test longer distances.
This module is sold with an indoor version of the anchor. Its specifications are basically the same as the UM2000 module. The difference is that one is a PCB antenna and the other uses an SMA external antenna.
Click here to download UM2000 specification manual V1.1.pdf for reference.
Some students may wonder why the module circuit is more expensive than the anchor backplane circuit?
Because of the difficulty! Hardware engineers know that in most cases, digital circuits are simpler than analog circuits.
Although we have modified the chassis of the single network port anchor dozens of times, the changes are all in details. It cannot be said to be worthless, but it is not strictly necessary.
In the early days, in order to reduce the difficulty of research and development, we always used the original UWB module. As the product matured and we hoped to reduce production costs, we decided to develop our own UWB module. The difficulty in developing UWB modules mainly lies in wiring. The wiring of the RF circuit is not just about impedance matching. This has always been a technical job, which requires not only theoretical support but also empirical support. We tried it many times before we got a satisfactory result. You can think about it, how long does it take a qualified engineer who is proficient in RF wiring to figure this thing out? How much salary are you going to pay him? For this price, it's just free of charge.
In the past, after we successfully developed a module without LNA/PA, we started to develop a module with LNA/PA. After all, the coverage area is wide, we can save a lot of anchors, and the total cost of the project can be reduced a lot. But it has always failed. I also bought several finished modules with LNA/PA from TAOBAO for testing. I found that the effect was not very good and the coverage did not increase as much as expected. We also tried using a separate LNA/PA to connect between the antenna and the module, but the effect was not effective either. After many failures and overcoming many pitfalls, I finally achieved a satisfactory result.
If your product has taken shape and is even on sale, then you must be very concerned about coverage. Adding LNA/PA is the only way to solve the problem of coverage .
Page 2 of 10




















